Par bezsvina alvu
Abstraktas nākotnes un regulu labā es universitātes prototipam izvēlējos izmēģināt bezsvina alvu.
Sagādāju Chip Quik SAC305 lodalvu (0.38mm, Sn96.5Ag3Cu0.5), savu uzticamo Stannol Multifix 450-01 fluksi —
un ir pagājusi nedēļa, kopš es neesmu vairs aizticis prototipu, jo tik ļoti mani neuzrunā doma par to, ka vajadzēs cīnīties ar to blāvo, nepatīkamo un neplūstošo pārpratumu. Lodējumi izskatās blāvi (tas esot normāli), alva neplūst un tai nepieciešams pamatīgs daudzums papildus flukša (tas arī esot normāli). Papildus tam, fluksis, kurš ir lodalvā, nepatīkami smird (bezsvina alva, ko gan tu vēlējies, tas arī esot normāli). Yuck!
Kad tu apalvo vadu ar klasisko alvu, tā skaisti izplūst pa vada galu. To pašu darot ar šo alvu, tā nedara neko, tikai karājas kā plastilīna pļecka, un tu ķeries pie visādām šķietami absurdām lietām kā papildus ar fluksi apstrādāt vadu. Vadu!
Prototips, kurš man paņemtu vien vienu omulīgu vakaru, ir vienas vienīgas sāpes, lodāmura gals pastāvīgi izskatās apsūbējis, un, dēļ palielinātā lodāmura karstuma, es paveicu kaut ko tādu, kas sen nebija noticis — nocepu nost celiņu no maketplates.
Tas nekur neder. Ar labiem rīkiem un paklausīgu lodalvu, vakars pie darbagalda paiet nemanot. Flow state un flowing solder, rokas klausa, acis priecājas, bet šis te ir pieci soļi atpakaļ un cīņa pret saviem instrumentiem.
Nene, ar roku būvētiem prototipiem turpināšu lietot tikai oldskūlu svina lodalvu. RoHSam kā tādam šai sapistajā vienreizlietojamo drazu pasaulē nav ne vainas — ja katra izmetamā ķīniešu drazas platīte saturētu svinu, tas, acīmredzot, būs par daudz indeed — bet es pats par ROHS bezsvina direktīvām satraukšos rīt: mans svina patēriņš lodēšanas mūžā diez vai sasniedz vairākus makšķerēšanas atsvarus.
Es labprāt uzklausītu tavu pieredzi ar bezsvinu, bet beigt bloga ierakstus ar jautājumu lasītājiem ir nejēdzīgs stils.
Aiz priekškara: ksilofona robots v3
Pirmā versija bija mehāniski neveiksmīgs prototips, kur viss bija mehāniska kļūda un strupceļš, un tikai GI robota sejiņa ļāva priecāties par random notis sitošo uzparikti,
Otrā versija bija cnc-mašīnas veida iterācija, kura jau vairāk sāka atgādināt mehānismu, kādu es gribētu varēt izveidot.
Un tagad, laba universitātes pasniedzēja mudināta, top trešā iterācija. Lai tiktu pie ātruma, mēlītes būs pus-aplī, un vidū būs rotējoša platforma. Lielais galamērķis ir panākt, lai varētu nosvilpot/nodungot melodiju, un robotiņš pats to nospēlētu. Gan mehānika, gan signālu apstrāde!
FreeCAD bija noderīgs ne tikai, lai uzmodelētu drukājamās detaļas, bet arī lai vispār izdomātu, cik lielā lokā veidot jauno ksilofona iterāciju. Apsvēru gan to, lai iekārta neaizņemtu pārmērīgi daudz vietas, lai pietiktu vietas rotējošajai platformai ar vālītēm.
Pamatplati izveidoju no koka, pieļaujot laikam jau it visas iespējamās kļūdas. Tā praktiski un patstāvīgi atklāju to, kapēc, sazāģējot dēli, nevajag ļaut zāģējamajai daļai brīvi nokrist, vai, kapēc urbjot caurumus, ļoti vēlams urbt donora dēlītī.
Visi nelielie nesmukumi gan noslēpušies koka plates apakšā, un nofrēzētās malas ne pārāk līdzenajam pusaplim piešķir zināmu daiļamatniecības meistaru šarmu.
Lai izvietotu mēlītes precīzos leņķos, uzmodelēju pužļa veidā saklikšķināmus gabaliņus, kas saklikšķ vajadzīgajā ģeometrijā. Tas izrādījās ārkārtīgi ērti. Bija nepieciešamas vairākas iterācijas, līdz nonācu pie gana robusta risinājuma, kurš
a) ļauj mēlītēm skanēt,
b) ir ērti saliekams,
c) nav trausls.
Mēlīšu skanēšana bija netriviāls jautājums — oriģinālajam ksilofonam mēlītes pieturēja biezas gumijas “nagliņas”, kuras aizvietot man neizdevās. Pēc vairākiem mēģinājumiem, paliku pie tā, ka maaaaazdrusciņ ar dremeli pafrēzēju mēlīšu caurumus lielākus, lai M3 skrūvīte tiem ietu cauri brīvi, tos pieturot, un pašas mēlītes guļ uz uzlīmētiem voiloka gabaliņiem. Skan, bet jāsit diezgan maigi: šķiet, ka vajadzēt modulēt solenoīdus, lai nesit kā ar stipru āmuru.
Platformas turēšanai stāv skaists 3205 radiālaksiālais gultnis, kurš šim projektam un tā vieglajai platformai, visdrīzāk, ir overkills, bet jūtas ārkārtīgi patīkami. Tas ir iespiests starp divām no ASA drukātām plāksnēm.
Turpmākie soļi
-
uzmodelēt pašu rotējošo platformu. Tā tiks rotēta ar zobsiksnas palīdzību no NEMA17 steperīša. Noslēgtā zobsiksna un lielāka izmēra zobsiksnas zobrati tuliņ atnāks no Ķīnas draugiem, jo man atvilktnē ir tikai nenoslēgta zobsiksnas lente, un 20T zobrati un gultnīši. Tie gan nodrošina tikai 1:1 pārvadu no stepera, un tas šķiet par strauju un bargu, tomēr galvenais, kas man trūkst, ir noslēgtā zobsiksna,
-
uzinžinierēt neļumīgus solenoīdu/nūjiņu aktuatorus,
-
panākt melodijas nospēlēšanu ar veco arduino,
-
izdomāt īsto elektronisko daļu — es vēl neesmu drošs par to, kādu mikrokontrolieri galu galā vēlos darbināt, lai ļautu detektēt svilpošanas toņus, jo pat nelielai audioapstrādei vajadzīgs vairāk resursu par atmega drupačām. Iespējams, iešu visgarlaicīgāko ceļu, un uzlikšu kontroli uz Raspberry Pi, man te viens mētājas bez darba — bet tai kalnā es kāpšu tad, kad es līdz tam tikšu.
Par ksilofona robotiņu
Mans mazais, mīļais, neveiklais ksilofona spēlējošais robotiņš, mans uni projekts, es uzskatu viņu par pabeigtu. Viņš ir nesteidzīgs un spēlē gana neprecīzi, lai estētiski francūži nāktu man burkšķēt jūtūbē, ka tas taču ir troksnis ne mūzika, būtu labāk ņēmis vālītes pats rokās, un tamlīdzīgas muļķības. Bah!
Viens no maniem uzstādījumiem bija, ka esošais ksilofons netiks nekā modificēts vai jaukts ārā, bet tiks lietots neskarts, ievietojot vien manā robotā vālītes. Tas uzlika ierobežojumus arhitektūrai, jo nav vairs daudz citu variantu, kā vālītēm braukāt horizontāli gar ksilofonu. Tāpēc pamatā robotam ir mazs stepera motors (tas ir motors, kura pagriezienu var ļoti precīzi kontrolēt), kurš ar zobsiksnu pārvieto platformu ar vālītēm pa vienu asi šurpu-turpu. Tas ļoti izskatās pēc 3D printera vai cnc mašīnas, jo tas ir klasisks risinājums, kur nav iemesla izgudrot divriteni vēlreiz UN es vēlējos savā projektā iztaustīt arī īstu, industriāla izskata pieaugušo stepera motoru.
2020 profili
Viss pasākums izskatās tik industriāli tāpēc, ka es atklāju 2020 alumīnija profilus. Līdzšinējie projekti man rādīja, ka mokpilna man ir stabila karkasa izveide, un šis lego ir atbilde uz to. Kad ar tiem sāk darboties, tad sāc tos ievērot industriālajā pasaulē visur.
Pamatā ir īpašs 20mm x 20mm alumīnija profils, kuram visās malās ir gropītes. Šos profilus sazāģē nepieciešamajā garumā, un gropītēs liek iekšā — jebkurā vietā — tam paredzētus uzgriežņus, un šī profila standartam ir pieejama plaša kaudze detaļu — stūrīši, leņķīši — lai savstarpēji tos sastiprinātu.
Standartizēta gropīte nozīmē to, ka jebko konstrukcijai var pievienot jebkurā vietā, un pēc tam, nepieciešamības gadījumā, arī pārvietot. Bez papildus caurumu urbšanas! Turētājus var arī uzmodelēt un izprintēt, un 3D modeļu krātuvēs ir kaudzēm palīgrīku, ko izdrukāt, ja pašam negribas modelēt.
Profili ir pieejami arī lielākos izmēros — 2040, 4040, 4080 u.c, kur skaitļi norāda izmēru milimetros, tomēr 2020 ir labs sākuma defaults. Veikalos profili ir divos lāga nesavietojamos standartos, “I type” un “B type”, un tie mazliet atšķiras ar spraugas ģeometriju. Saviem eksperimentiem rekomendēju mesties B (“Bosch”) standartā — tam sprauga ir platāka (6mm) un tas ļauj viegli likt iekšā uzgrieznīšus jau gatavā konstrukcijā un dinamiski eksperimentēt, kamēr “I type” ir šaurāks (5mm) un uzgriežņus tajā varēs laist iekšā tikai pa malu.
Es pasūtīju profilus iekš motedis.com (profili maksā ap 4 eur metrā), kaut kādas papildlietas ņēmu tur, kaut kādas — Ali. Skrūves (M5x8 ir optimāli) gan vislabāk un visātrāk pasūtīt pie mums, delve2.lv ir izcils, ja nepieciešamas kvalitatīvas dažādu veidu skrūvītes nelielos daudzumos.
Vālītes
Vālītes rausta divi solenoīdi — elektromagnēti, kuri var kaut ko PARAUT, šai gadījumā — astītes, pie kuras ir piestiprinātas vālītes. Šis ir robota punkts, kuram man vēl pietrūkst materiālu un mehānikas izpratnes, jo, šādai vālītes svirai vicinoties apkārt (melno taustiņu vālītei no rotācijas centra līdz sitienam ir 20cm), vālītes un konstrukcija šķiebjas un lokas, un, uzsitot vietā X, aizbraucot prom, atgriežoties un sitot vēlreiz, nobīde var būt jūtama.
Attāluma noteikšana
Attāluma noteikšana bija iemesls izvilkt no atvilktnes reiz iegādāto attāluma sensoru. Es izmantoju VL53L0X distances sensoru, un tas ir mazs tehnikas brīnums — šis niecīgais kriksītis izsūta niecīgu lāzerīti un mēra laiku, cik paies, līdz viņa sensors uztvers atstaroto gaismu. Robotā viņš mēra atstarošanos līdz platformas apakšā esošai plāksnītei.
Kāpēc viņš, ja pat 3D printeri neizmanto nekādus sensorus, bet parasti darbojas pēc principa “braucam pa kreisi līdz atdurei, piefiksējam pozīciju, pēc tam braucam pa labi līdz atdurei, piefiksējam pozīciju”? Izņemot acīmredzamo caurstrāvojošo motivāciju “es gribēju izmantot fancy sensoru”, otra motivācija bija tas, ka, universitātes kontekstā, likās forši taisīt adaptīvu algoritmu, kurš ik brīdi zinās savu pozīciju un, nevis tikai nojautīs to, bet būs precīzi nolasījis.
Sensora lasījumi izrādījās visai trokšņaini, un precizitāte nepietiekoša — nepārtraukti lasot attālumu, tas variē vairāku centimetru robežās. Apvienojot to ar vālīšu vicināšanās izraisītajām deformācijām, precizitāte ir tāda, kāda nu viņa ir, grr.
Elektronika
Viss glīti uzmontēts uz DIN sliedes. Ja kaut ko var uzmontēt uz DIN sliedes, tad to vajag uzmontēt uz DIN sliedes! Tas visam piedod papildus industriālisma un nopietna projekta pieskaņu.
No kreisās uz labo:
-
24V DIN barošanas bloks. Industriālam projektam — industriāla barošana! Glīts barošanas bloks ir puse no veiksmīga projekta, un man ļoti patīk kā izskatās DIN sliedes barošanas bloki.
-
Barošanas pārveidotājs 24V→5V mikrokontrolierim,
-
Pats mikrokontrolieris — Arduino Pro Mini 5V/16MHz klons no ķīniešu veikala. Tas ir minimālistisks dēlītis bez USB un citām nevajadzīgām lietām, un es esmu sens un man ļoti patīk mazi, minimāli un pilnībā aptverami kontrolieri, nevis šitās visas mūsdienu “tur griežas linux un programmēsim AI javaskriptā” vaļības.
-
Nākamā platīte ir komutācijas dēlītis. Katram modulim vajag zemi un barošanu, un tās mērķis ir padarīt mikrokontroliera savienojumus ērtus lietošanā.
-
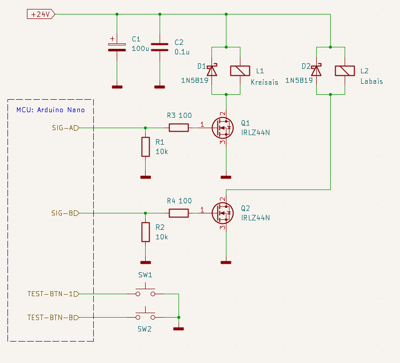
Aiz komutācijas dēlīša spīd solenoīdu kontrolieris. Viņš ir tas, kurš pēc mikrokontroliera signāla slēdz iekšā elektromagnētus — var ieraudzīt divus lielus IRLZ44N mosfetus, kuri ir tie, kas slēdz solenoīdus iekšā. Eku, shēma:
-
TMC2209 stepera kontrolieris. Lai precīzi, maziem solīšiem, pagrieztu stepera motoriņu, kurā iekšā ir, būtībā, vien divas spoles, ir nepieciešamas mazas smadzenītes, un šis kontrolieris tās nodrošina. Tu viņam saki “eu, pakusties”, un viņš kustina motoriņu. Ērti!
-
(redzams tikai kopskatā) Maza statusa/atkļūdošanas platīte, kas satur mazītiņu 128x32px displeju un divas pogas.
Vadiņi varbūt izskatās mazliet haotiski, bet viņos ir dzelžaina kārtība un pat krāsu kodējums. Visas zemes ir melnas, visas barošanas — sarkanas, un dažādi signāli ir dažādās krāsās.
Tāds nu viņš man šobrīd ir, mīļš un pilns ar trūkumiem. Man nepatīk smagās vālītes un, ja vēlētos kaut ko muzikālāku, tieši taustiņu sitējs ir punkts, kuru pārdomāt. Varbūt kādas vieglas vālītes un rotējošu vārpstiņu ar izcilni?
Attāluma sensoram nav ne vainas sākotnējai kalibrācijai: ar atkārtotiem lasījumiem tas labi nosaka lokāciju, bet nepietiek precizitātes, lai lasītu to kustībā.
Bet šim projektiņam tas ir pilnīgi ok. Un tas ir pabeigts. Viss! Jāķeras pie kā nākošā.
Par vecu mūziku
Kad uznāk nostaļģija, tad jākrīt vien negausīgi iekšā: ļoti jau tuvi man ir tie agrās jaunības deviņdesmitie gadi mūzikā, tā ka, atradis vikipēdijā rakstu List of 1990s albums considered the best, ļoti nopriecājos. Daudzas sen aizmirstas lietas un patīkama knudoņa pakrūtē!
Ideja galvā nemarinējās ilgi, līdz devos uz netālo bibliotēku, un gadu pēc gada, albumu pēc albuma savācu sev mapītē visus (VISUS) šos 199x gadu lolotākos albumus. Tas nekas, ka daļu no tiem es nezinu (būs interesanti uzdurties!), bet kopā draudzīgi dzīvojas Dre ar Džoniju Kešu, Sonic Youth un Pet Shop Boys.
Kādi četri nesteidzīgi vakari, un visi viņi ir manā datorā un telefonā, uz mūžīgiem laikiem. Spotifaji un taidali un kādi tur vēl servisi var nākt un iet, internets var pazust, bet man ir mana mazā, neatņemamā miera osta! Trīsdesmit gigabaiti un 230 stundas laimītes.
Astoņdesmitie tā neuzrunā, tas jau ir pavisam old people music, bet divtūkstošie ir tāds chaoss un overloads, ka neviens neuzdrošinās veidot sarakstu ar, viņuprāt, labākajiem, un likt vikipēdijā. Pietiks ar šo.
Liezere ziema/vasara
Snauts grima nostaļģijā un dalījās ar tik lielisku “ziema/vasara” foto pārīti no sava drauga laukiem,
ka es metos mazliet pārmērogot un pārpozicionēt un pielikt strīpiņu pa vidu — to var ar peli vilkt šurpu-turpu un salīdzināt skatu uz Liezēra ezeru ziemā un vasarā.
Ko paņemt bibliotēkā: augšuplādēta apziņa
Ikdienā arī man šķiet, ka uzuplādēt savu apziņu, pat arī tikai pēc nāves, būtu kā iesprūst Nutty Putty alā, tikai uz mūžīgiem laikiem. Tomēr pēdējos pāris mēnešus gan mani šī tēma ir veikli caurvijusi lasīšanā un skatīšanā, čukstot dažādus citādas nākotnes aspektus, tapēc sūtu superīgās satiktās lietas tālāk jums.
Krāšņākais un mūsdienīgākais, kas — neticami — ir savas stundas vērts, ir Pantheon (2022) multenīte (divas sezonas, pabeigts stāsts, Netflix), cepurnost! Seriāls vizuāli vareni dragā pa apziņas uplādes tēmu un ir viens no tiem televīzijas produktiem, kur outsourcētā vizuālā fantāzija par to, kā tad izskatītos pasaule ļaudīm, kuru apziņa ir uplādēta, viegli pārsniedz to, ko es pats varētu iztēloties. Superļaudis, kuri neapturami dzīvo tīklā iekšā un nepieciešamība tos apturēt, nenozīmīga protestētāju publika, kura viegli zvārojas jebkuras aktuālās dienaskārtībiņas virzienā, rogue human-ai, uzupurēšanās, pizģilkas un viss kopā grafiska končā, ar teicamu eksponenciālu finālu.
Kino pamatā ir Kena Liu, produktīva scifi autora, stāstiņi, un arī viņš pats ir intensīvi piedalījies multenes tapšanā. Tas noteikti ir iespaidojis visu rezultātu izcilā virzienā, pat, ja es pats nevienu viņa stāstiņu ne tikai neatceros, bet pa galvu visu laiku grozījās…
…Grega Īgena Permutation City (1994) grāmata, ko es uzskatu par visfantastiski labāko uplādes fantāzijas attēlojumu. Ar visām personīgajām klaustrofobijām un nākotnes lietām, ka šīs grāmatas vaibs — es to pirmoreiz izlasīju pirms gadiem… septiņiem? — manī vēl joprojām mājo itin dzīvs. Laiks pārlasīt.
Jūs gan jau tuliņ nemetīsieties meklēt šo grāmatu un lasīt — tas tomēr ir trīssimt lappušu komitments no zila gaisa — tapēc tā vietā, kā maza končiņa lai ir qntm (tas ir literārais pseidonīms) īsstāstiņš Lena (2020). Nieka trīs peidždauni tuvas nākotnes, kad robotus darbinās ik uz soļa atrodami skennēti cilvēku smadzeņu modeļi, nevis šitas te viss, kas tagad notiek. Šo gan jūs varat mesties izlasīt (un pēc tam visu pārējo no qntm).
Nemaz ne tik ļoti aiz matiem pievelkot tematiski, tikko pabeidzu lasīt Filipa Dika “Ubik” (1969). Te Ņikita Tonsky stāsta par šo grāmatu (content warning: krieviski), un es to pieminu, jo tieši tas ieraksts arī mani pamudināja to ielikt lasāmajā sarakstā, un es to — pieņemot, ka visas šīs apziņu maģijas jums arī ir interesantas — mudinu tālāk. Kā jau sešdesmito gadu grāmatai, te nav nekādas datorizētas uplādes tīrā formā, bet pus-pēcnāves dzīve. Pasaulē ļaudis ir iemācījušies paturēt mirušos pie pus-dzīvības vēl kādu brītiņu un pat komunicēt ar viņiem, un mums ir dota iespēja ieskatīties šai pasaulē pašiem, un, kā vien Filips Diks to māk, visam cauri velkas Ubik, kas ir pilnīgi nekaitīgs, kamēr vien tiek lietots stingri pēc instrukcijām.
Par pārāk lētiem DC pārveidotājiem
Uzmanīgi ar superlētiem supermaziņiem pazeminošajiem līdzstrāvas pārveidotājiem no aļika, apmēram šitādiem:

Tur varbūt gan ir rakstīts, ka viņi atbalsta līdz 24 V ieejā, bet tie ir pilnīgi māņi. Viņu lietotais MP2307(?) klona čipiņš ir mistērija, kuram nemaz nepatīk pašpasludinātais ieejas sprieguma augšgals: pie 24 V ieejā tā metīs kūleņus un, kaut arī nenosvils, bet nestrādās arī. Tā cik necik stabili strādā pie max kādiem 17 V, ne vairāk, bet man ta vajag 24!
Nezinādams to, tu sēdēsi — kā es — trīs stundas arvien dziļāk mežā, mēģinādams saprast, kas noticis, kāpēc plānotās 5 V izejas vietā ir 0.5 V, vai kaut kur īssavienojums, vai nav kontakts?
Bet nē, platīte pie kādiem 20 V vnk ņem un aiziet pusmiegā.
Šis konkrētais modelis ir vispār pārpratums, ar nejēdzīgiem izvadiem (tie četri izvadi nav V_in+, V_in-, V_out+, V_out-. Nē, tas būtu pārāk ērti, tapēc tur ir kopīga zeme (kura sagādā neticami daudz ķēpas pieslēgšanā) un mitoloģisks EN, kas, kaut teorijā ļauj atslēgt platīti, praksē paildzina kļūdu meklēšanu vismaz divreiz, jo tu mēģini tā un šitā raustīt hipotēzi, ka kaut kas ar platītes enablēšanu nav kārtībā,
un galu galā platīte ir bez saprātīgas montāžas iespējām, nav pat viena paša skrūvcauruma, tā ka ne-ne, nevajag šito.
Rīt aizbraukšu uz Salvatu pakaļ kādam īstam pārveidotājam. Ar skrūvju caurumiem un skaidru polaritāti.
“Apsēdīšos pusstundiņu un savedīšu barošanu kārtībā”, my ass.
Par kafiju
Šodien rūpīgi — līdz sīkākajām detaļām — iztīrīju kafijas automāta brūvēšanas iekārtu, izlasīju jauno The Favor of Giving Things Up rakstu no brīnišķīgā Raptitūdes (https://www.raptitude.com/2025/11/in-favor-of-giving-things-up/) un izlēmu, ka līdz jaunajam gadam atteikšos no kafijas.
Būs man Adventes gavēnis.
Ekspektēju superspēkus un lāzera asumu.
Par robotiņu
Turpinu taisīt ksilofona robotiņu (eku, mazas divas minūtes progresa, kur es rādu dricelējošos nūjiņas jūtūbē), un ik uz soļa sastopu negaidītas materiālzinātnes ķēpas.
Platforma man slīdēs pa 8mm stienīšiem. Normālus tērauda stienīšus es lokāli klik-un-nopirkt neatradu — te visi savus produktus mēra tonnās un prasa runāt ar tirdzniecības konsultantiem — tapēc pasūtīju no Ali, novērtējot absurdumu divu metāla nūjiņu sūtīšanai pāri stepēm un okeāniem.
Kamēr tie ceļo, paņēmu Būvniecības ABC 8mm alumīnija apaļstieni. Kas gan var noiet greizi, slidinot polimēra gultni pa atbilstoša izmēra alumīnija stieni?
Ha!
Ja tērauda stienim ir rakstīts 8mm, tad tas patiešām arī ir 8mm apaļš, ar niecīgu toleranci. Bet, izrādās, ka alumīnija stienis no būvniecības veikala ir ekstrudēta ovāla, viļņaina zobupasta, vietām 7.9mm, vietām 8.1. Polimēra gultņi tādās vaļībās iesprūst!
Eju meklēt smalko smilšpapīru un pirmoreiz mūžā apzināti izlasīt, ko tie ISO H6/G6 utml tolerances burti īsti nozīmē.

